factory design of 300T wheat flour mill

Add:Zanhuang,Shijiazhuang,China      Tel:+86-311-85528086              Fax:+86-311-87910068       
Email:  info@wheatmaizemill.com            wheatmaizemill2@gmail.com    

Mobile:+86 138 3110 7620 (24h)          (whatsapp/Viber/Wechat)        Skype:tony.yao0912

automatic roller mill for wheat flour machine
pictorial details for 10 tons wheat milling machinery
wheat flour mill machine technical flow
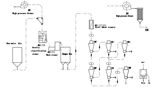
80 tons wheat milling plant
small scale wheat mill grinder

Wheat flour milling machine ( 120 ton/24h ) is Running in our factory of Shijiazhuang City,China.

Welcome to visiting Hongdefa factory !  ( One and half hour away from capital city Beijing by high speed train)


Wheat flour mill adopt advanced China wheat process ,equipped Pneumatic roller mill and plan sifters. All pipes in flour system where contact material is stainless steel.


Wheat flour mill machine combined with PLC control system with CCTV surveillance system realize Seamless integration.
We can see all the running condition from computer screen,control and manage each machine on-off and calculate the flour extraction by wheat mill PLC control system. 


The whole milling plant is steel structure or concrete building depending on capacity and clients' requirement. 

Please just send your request ,we can do the general factory layout and do the special design according to client's building. 



Wheat flour mill factory to mill raw wheat to different kind of flour,like cake flour,bread flour for bakery and semolina for pasta factory. 
Wheat flour mill machine can process durum wheat,soft wheat,and mixed wheat etc. 

Wheat flour mill (150 ton/24h) Technical for cleaning system:
Three sieves,two beating,two removing stone, three magnetic selecting ,one moisture temper.
Wheat flour mill (150 ton/24h)Technical for flour system:
Ten Milling,four Six-bin Plan sifter, two Purifier make up of 4B、7M、1S、1T and 2 Bran finishers.

Hongdefa has installed wheat flour milling machine in many countries.

Wheat flour milling machine 200 tons/day running in Brazil.

Wheat flour milling machine 120 tons/day running in Zimbabwe.

Wheat flour milling machine 120 tons/day running in China factory.

Wheat flour milling machine 500 tons/day running in Ethiopia.

Wheat flour milling machine 300 tons/day for Afghanistan. 

Wheat flour milling machine 200 tons/day installing in Egypt etc. 

wheat flour mill of 50-80T/24h is small-middle capacity milling machine, which the 

processing technical already very complete.

It can use auto-roller mill, six-section plansifter or 2-section plansifter, and can work together with purifier, then can get 

some percentage of semolina from the wheat. And same time improve the quality of the flour 


For the new design the pipe in  milling section is stainless steel where contact with the material. And the whole milling machine is the steel structure, include the platform,pillar, etc.And also include the cable from the control box to each machine.


The technical flow is design according to different wheat , or the client workshop size, or same special request .


Please send us your request we will send you reply within 24hours .

wheat flour mill machine 20-30T/24h : use the single roller mill, and round sifer or double section sifter. Which can be one floor design or 2-floor design.This capacity wheat flour mill machine is complete line, include the wheat cleaning,milling ,and packing 

Container:40'*1                                       Workshop request:24M*9M*6M

                                                                            (different design the size is also different )

processing wheat:hard wheat/soft wheat/durum wheat 

 Wheat flour mill 20-30T/24h 

technical flow sheet for wheat grinding mill machinery
10 ton mini wheat flour mill machine

  Wheat flour mill 5-10T/24h 


   Wheat flour mill machine 50T-80T/24h

PLC control system for wheat mill machine

Wheat Flour Mill

   Wheat flour mill machine 100T-500/24h

wheat flour mill 5-10T/24, which is small scale wheat milling machine , but also can produce good quality wheat flour.This is the whole line which can working continuous ,can working for 24hours non stop.  The automatic  feeding  machines,the roller mill style:2235,2240,2250 with the round sifter,blower,air seal and pipe,the control box is panel screen control. Use the cloth dust collector to keep the whole workshop cleaning. 


wheat flour mill:10T/24h 

The workshop building :18M*6M*5M(adjustable )

Total power consumption :38kw 

Container:20' 

Delivery time:15days after receive the advance payment 


wheat flour mill:5T/24h 

The workshop building:12M*6M*4M'

Total power:17kw 

Container:2sets in one container 

Delivery time:7days after receive the payment 

Fill out my online form.
factory design 500T wheat flour mill in Ethiopia.
100T to 500T wheat flour milling machine


Copyright © Shijiazhuang Hongdefa Machinery Co.,LTd. All rights reserved.